为进一步加强优质中小企业梯度培育工作,推动中小企业高质量发展,由国家工信部主导的2022“专精特新中小企业”认定活动在全国范围内开展,金石三维旗下子公司江西金石三维智能制造科技有限公司和广州雷佳增材科技有限公司凭借专业化和精细化、特色化及创新能力等各方面的突出表现,先后入选2022年江西省和广东省“专精特新中小企业”名单。
2022年6月,工信部印发《优质中小企业梯度培育管理暂行办法》(下称《办法》)的通知,确定了最新的“专精特新中小企业”全国统一认定标准。

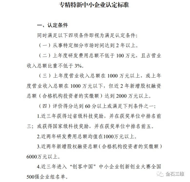
▲ 国家专精特新企业认定标准
据了解,新的《办法》准则规定,企业需同时满足以下四项基本条件才能符合“专精特新中小企业”入选标准:
(1)从事特定细分市场时间达到2年以上。
(2)上年度研发费用总额不低于100万元,且占营业收入总额比重不低于3%。
(3)上年度营业收入总额在1000万元以上,或上年度营业收入总额在1000万元以下,但近2年新增股权融资总额(合格机构投资者的实缴额)达到2000万元以上。
(4)从专、精、特、新四方面设置13个指标进行综合评分,满分100分,企业评价得分达到60分以上或满足其他四项条件之一。
《办法》推行以来,金石三维旗下子公司江西金石和广州雷佳先后入选2022年江西省和广东省“专精特新中小企业”名单,充分彰显了金石三维深耕3D打印细分市场的科技硬实力。

▲ 江西金石入选2022江西省专精特新中小企业名单
2022年10月,江西省工业和信息化厅发布《2022年江西省“专精特新”中小企业认定名单》,在全省范围内评选出1141家企业为2022年江西省“专精特新”中小企业,认定有效期三年,江西金石凭借专业化和精细化、特色化及创新能力等各方面的表现成功入选。


▲ 江西金石“专精特新”中小企业荣誉证书
江西金石成立于2018年,是金石三维在江西萍乡设立的生产基地,是一家从事3D打印研发、生产与创新的高新技术企业,致力于为客户提供高效环保的3D打印综合解决方案。2020年12月,江西金石被江西省科学技术厅、江西省财政厅、江西省税务局联合认定为国家高新技术企业。

▲ 江西金石生产基地
2023年1月,金石三维再度传来喜讯:经过地市推荐、专家评审、征求意见等程序,金石三维旗下全资子公司广州雷佳从15737家广东省创新型中小企业中脱颖而出,荣获2022年广东省专精特新中小企业称号。 ▲ 广州雷佳入选2022广东省专精特新中小企业名单 广州雷佳增材科技有限公司成立于2017年,是一家专业从事金属3D打印设备研发、制造、销售以及提供3D打印服务的高新技术企业,致力于打造成为国际领先的金属3D打印解决方案提供商。 ▲ 广州雷佳增材科技有限公司 一直以来,广州雷佳作为高新技术企业,是优质中小企业的中坚力量,多年深耕于金属3D打印设备研发、制造、销售及金属3D打印服务。广州雷佳核心团队来自专业化程度高,自主研发创新能力强的华南理工大学杨永强教授团队,是我国最早开展激光选区熔化(SLM)技术研究的团队之一,成功研制出SLM快速成型机,实现了金属零件的直接快速成型制造,在个性化医疗器械、工业模具、航空航天、汽车制造、科研教育等众多领域得到了广泛应用。


